Гулешов Константин

Портфолио проектов по бизнес-анализу

Тема проекта

Единая цифровая платформа для поиска и срочной доставки автозапчастей. Решение проблемы дефицита и длительного ожидания запчастей.

1.
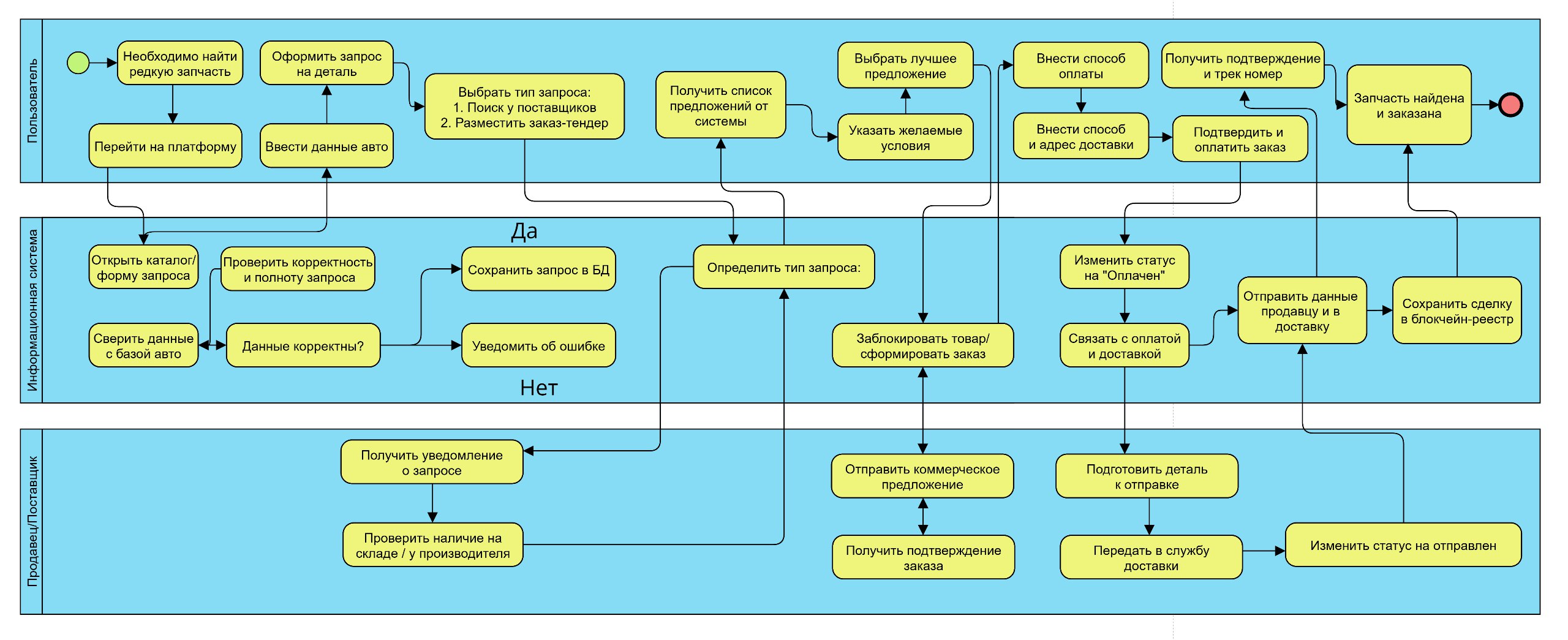
BPMN
Диаграмма процесса
2.3
Use Case
Диаграмма + текст
Kanban Game
Результаты игры

Проекты

00
Задача проекта
Описание системы
01
Stakeholders
Заинтересованные лица
02
Needs
Потребности
03
Solution
Решение
04
Objectives
Бизнес-цели
05
Risks
Бизнес-риски
06
Features
Основные фичи
07
Assumptions
Предположения
08
Dependencies
Зависимости
09
Releases
Релизы
A
Limitations
Ограничения
B
Exclusions
Исключения
C
Profiles
Профили сторон
D
Priorities
Приоритеты
E
User Stories
Пользовательские истории
F
Final Report
Итоговый отчет
Web hosting by Somee.com